Product Summary
                                                  	The MG200J2YS50 is a TOSHIBA  silicon N Channel IGBT. The applications of the MG200J2YS50 include high power switching applications, motor control applications.
                                                  
Parametrics
MG200J2YS50 absolute maximum ratings: (1)Collector-emitter voltage, VCES: 600V; (2)Gate-emitter voltage, VGES: ±20V; (3)Collector current, DC, IC: 200A; 1ms, ICP: 400A; (4)Forward current, DC, IF: 200A; 1ms, IFM: 400A; (5)Collector power dissipation (Tc= 25℃), PC: 1000W; (6)Junction temperature, Tj: 150℃; (7)Storage temperature range, Tstg: -40 to 125℃; (8)Isolation voltage, Visol: 2500 (AC 1 min)V; (9)Screw torque: 3 (M5) N·m.
Features
MG200J2YS50 features: (1)Integrates inverter power circuit in to a single package; (2)The electrodes are isolated from case; (3)Low thermal resistance; (4)VCE (sat)= 1.6 V (typ.).
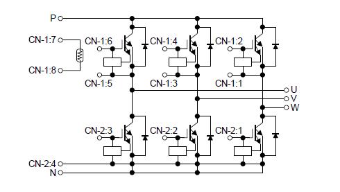
Diagrams

|  |  MG2000 |  Other |  |  Data Sheet |  Negotiable |  | ||||||
|  |  MG2001 |  Other |  |  Data Sheet |  Negotiable |  | ||||||
|  |  MG2002 |  Other |  |  Data Sheet |  Negotiable |  | ||||||
|  |  MG2004 |  Other |  |  Data Sheet |  Negotiable |  | ||||||
|  |  MG200J6ES60 |  Other |  |  Data Sheet |  Negotiable |  | ||||||
|  |  MG200J6ES61 |  |  IGBT MOD CMPCT 600V 200A |  Data Sheet |  
 |  | ||||||
 (China (Mainland))
 (China (Mainland)) 
                         
                        
 
                                    




