Product Summary
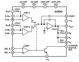
The AD630JN is a high precision balanced modulator which combines a flexible commutating architecture with the accuracy and temperature stability afforded by laser wafer trimmed thin-film resistors. Its signal processing applications include balanced modulation and demodulation, synchronous detection, phase detection, quadrature detection, phase sensitive detection, lock-in amplification and square wave multiplication.
Parametrics
AD630JN absolute maximum ratings: (1)Supply Voltage: ± 18 V; (2)Internal Power Dissipation: 600 mW; (3)Output Short Circuit to Ground: Indefinite; (4)Storage Temperature, Ceramic Package: –65℃ to +150℃; (5)Storage Temperature, Plastic Package: –55℃ to +125℃; (6)Lead Temperature Range (Soldering, 10 sec ): +300℃; (7)Max Junction Temperature: +150℃.
Features
AD630JN features: (1)Recovers Signal from +100 dB Noise; (2)2 MHz Channel Bandwidth; (3)45 V/μs Slew Rate; (4)–120 dB Crosstalk @ 1 kHz; (5)Pin Programmable Closed Loop Gains of ±1 and ±2; (6)0.05% Closed Loop Gain Accuracy and Match; (7)100 μV Channel Offset Voltage (AD630BD); (8)350 kHz Full Power Bandwidth; (9)Chips Available.
Diagrams

| Image | Part No | Mfg | Description | ![]() |
Pricing (USD) |
Quantity | ||||||||||||||||
|---|---|---|---|---|---|---|---|---|---|---|---|---|---|---|---|---|---|---|---|---|---|---|
![]() |
![]() AD630JN |
![]() Analog Devices Inc |
![]() IC MOD/DEMOD BALANCED 20-DIP |
![]() Data Sheet |
![]()
|
|
||||||||||||||||
![]() |
![]() AD630JNZ |
![]() |
![]() IC MOD/DEMOD BAL 2MHZ 20-DIP |
![]() Data Sheet |
![]()
|
|
||||||||||||||||
(China (Mainland))










