Product Summary
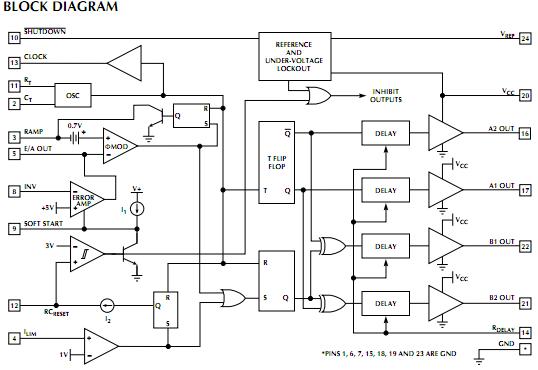
The ML4818CP is a complete phase modulation control IC suitable for full bridge soft switching converters. Unlike conventional PWM circuits, the phase modulation technique allows for zero-voltage switching transitions and square wave drive across the transformer. The IC modulates the phases of the two sides of the bridge to control output power.
Parametrics
ML4818CP absolute maximum ratings: (1)VCC: 30V; (2)Output Driver Current, Source or Sink DC: 0.5A; Pulse (0.5 μs): 1.5A; (3)Analog Inputs (CT, RAMP, ILIM, E/A OUT, INV, SOFT START, RCRESET): –0.3V to 6V; (4)CLOCK Output Current (RT): –5mA; (5)Error Amplifier Output Current (E/A OUT): 5mA; (6)SOFT START Sink Current: 50 mA; (7)Oscillator Charging Current (CT):–5mA; (8)Junction Temperature: 150℃; (9)Storage Temperature Range: –65 to 150℃; (10)Lead Temperature (Soldering 10 Sec): 260℃.
Features
ML4818CP features: (1)Full bridge phase modulation zero voltage switching circuit with programmable ZV transition times; (2)Constant frequency operation to 500kHz; (3)Current mode operation; (4)Cycle-by-cycle current limiting with integrating fault detection and restart delay; (5)Precision buffered 5V reference (+1%); (6)Four 1.5A peak current totem-pole output drivers; (7)Under-voltage lockout circuit with 6V hysteresis; (8)Power DIP package allows higher dissipation.
Diagrams

| Image | Part No | Mfg | Description | ![]() |
Pricing (USD) |
Quantity | ||||||||||||
|---|---|---|---|---|---|---|---|---|---|---|---|---|---|---|---|---|---|---|
![]() |
![]() ML4818CP |
![]() Fairchild Semiconductor |
![]() Soft Switching PWM Controllers PFC Controller |
![]() Data Sheet |
![]() Negotiable |
|
||||||||||||
| Image | Part No | Mfg | Description | ![]() |
Pricing (USD) |
Quantity | ||||||||||||
![]() |
![]() ML4800 |
![]() Other |
![]() |
![]() Data Sheet |
![]() Negotiable |
|
||||||||||||
![]() |
![]() ML4800CP |
![]() Fairchild Semiconductor |
![]() Power Factor Correction ICs PFC Controller PWM Combo |
![]() Data Sheet |
![]()
|
|
||||||||||||
![]() |
![]() ML4800CP_NL |
![]() Fairchild Semiconductor |
![]() Power Factor Correction ICs Power Factor PWM Contrl 0.2mA 81KHz |
![]() Data Sheet |
![]() Negotiable |
|
||||||||||||
![]() |
![]() ML4800CP_Q |
![]() Fairchild Semiconductor |
![]() Power Factor Correction ICs PFC Controller PWM Combo |
![]() Data Sheet |
![]() Negotiable |
|
||||||||||||
![]() |
![]() ML4800CS |
![]() Fairchild Semiconductor |
![]() Power Factor Correction ICs PFC Controller PWM Combo |
![]() Data Sheet |
![]() Negotiable |
|
||||||||||||
![]() |
![]() ML4800CS_Q |
![]() Fairchild Semiconductor |
![]() Power Factor Correction ICs PFC Controller PWM Combo |
![]() Data Sheet |
![]() Negotiable |
|
||||||||||||
(China (Mainland))










